官宣!榆林这些楼盘项目可以用公积金贷款了!

2020-12-10 15:01 来源:在榆林网 作者:榆林市住房公积金管理中心

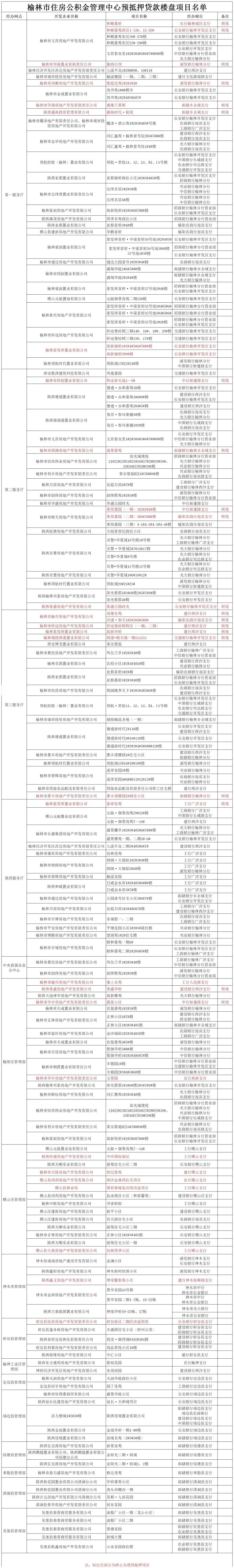
12月8日,榆林市住房公积金管理中心发布了《榆林市住房公积金管理中心预抵押贷款楼盘项目名单》↓↓↓

官宣!榆林这些楼盘项目可以用公积金贷款了!

    版权声明:

    来源为“在榆林网”均为本站原创内容,转载请注明!部分内容来自网络,版权归原作者所有,转载目的在于传递更多信息,并不代表本网赞同其观点和对其真实性负责;如作品内容有误,或对版权等其它有异议,请联系我们更正或删除!