为进一步规范医疗美容服务市场秩序,切实保障消费者健康与合法权益,严厉打击无证行医、虚假宣传、超范围执业、使用不合格药品医疗器械等违法违规行为,现将投诉举报渠道及已获批准执业的医疗美容机构信息公示如下:
一、投诉举报方式
市市场监管局投诉举报电话:0912-3456595
市卫生健康委员会投诉举报电话:0912-3537273
榆阳区投诉举报电话:0912-3837805
横山区投诉举报电话:15891259006
神木市投诉举报电话:0912-8312398
府谷县投诉举报电话:0912-8723185
定边县投诉举报电话:0912-4220285
靖边县投诉举报电话:0912-4619694
绥德县投诉举报电话:0912-5640315
子洲县投诉举报电话:0912-7221018
佳县投诉举报电话:0912-6721069
米脂县投诉举报电话:0912-6216559
吴堡县投诉举报电话:0912-6521640
清涧县投诉举报电话:0912-5212036
高新区管委会投诉举报电话:0912-3609782
经开区管委会投诉举报电话:0912-8493768
投诉与举报受理时间:星期一至星期五(法定工作日)的工作时段。
受理举报范围包括:未取得资质开展医疗美容服务、医师无证执业、虚假宣传、价格欺诈、非法实施注射或手术、违规发布医疗广告等行为。
举报须知:请提供被举报机构名称、详细地址、具体违法事实及相关证据材料,以便于开展核查处理工作。
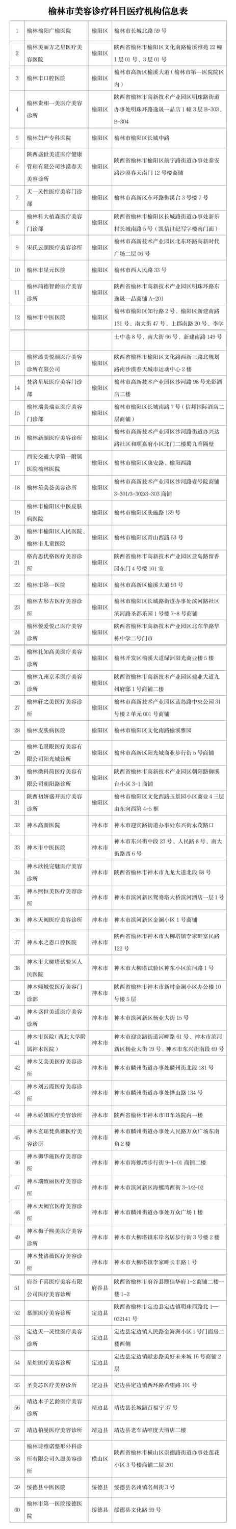
二、已获批准执业医疗美容机构名录(截至本公示发布日期)

三、消费者须知
1.医疗美容服务属于医疗行为,应选择持有《医疗机构执业许可证》或诊所备案凭证、且诊疗科目包含“医疗美容科”的正规机构。
2.实施医疗美容项目的主诊医师须具备《医师执业证书》及相关专业资质。
3.请警惕诸如“生活美容馆、个人工作室、上门注射服务”等非法医疗美容形式,切勿轻信夸大宣传及低价诱导。
4.接受服务前应核实机构及人员资质、签署知情同意书、完整保存病历记录及收费凭证,以维护自身合法权益。
本公示内容将动态更新,欢迎社会各界监督。
榆林市医疗美容专项整治行动工作专班办公室
2026年3月26日

